Icon Reckfort
Projekt- und Mediendienstleistungen
 0151 16 60 25 26
  Diese E-Mail-Adresse ist gegen Spambots geschützt! JavaScript muss aktiviert werden, damit sie angezeigt werden kann.

Referenzen

Einträge nach Datum
Bild

2020-2023

PARCURA

Verbundkoordination, Projektmanagement, Öffentlichkeitsarbeit und Transfer für das vom Bundesforschungsministerium und dem Europäischen Sozialfonds geförderte Verbundprojekt PARCURA – "Partizipative Einführung von Datenbrillen in der Pflege im Krankenhaus" in?klusive der Entwicklung, Realisierung und laufenden Be?treuung der Projekt-Website

Tags:
#TAT #Wissenschaftliche Mitarbeit #Projektmanagement # Verbundkoordination #Öffentlichkeitsarbeit #Transfer #Web Design #Webentwicklung #Bootstrap

Bild

2018-2021

NOEBIO

Projektmanagement und wissenschaftliche Mitarbeit in dem vom Bundesministerium für Ernährung und Landwirtschaft (BMEL) über die Fachagentur Nachwachsende Rohstoffe e. V. geförderten Projekt "Biobasierte Schmier- und Verfahrensstoffe in der nachhaltigen öffentlichen Beschaffung"; Gestaltung des Online-Argumente-Checks Bioschmierstoffe

Tags:
#TAT #Wissenschaftliche Mitarbeit #Nachhaltige Entwicklung #Nachwachsende Rohstoffe #Bioschmierstoffe #Öffentliche Beschaffung #Projektmanagement #Öffentlichkeitsarbeit #Transfer #Web Design #Webentwicklung #Bootstrap

Bild

Februar 2021

QUEST-NETWORK.DE

Relaunch der Website des Trainings- und Beratungsinstituts Quest Network, Ranschbach

Tags:
#Web Design #Webentwicklung #Bootstrap

Bild

September 2020

RUETHER-GUSS.DE

Relaunch der Website der Rüther Metalltechnik GmbH & Co. KG, Menden

Tags:
#Web Design #Webentwicklung #Bootstrap

Bild

seit 11/2018

IKESPRENGER.DE

Entwicklung, laufende Pflege und technische Betreuung der Website für Ike Sprenger: Persönlichkeitsentwicklung. Coaching. Schreib­coaching.

Tags:
#Web Design #Webentwicklung #Bootstrap #Webbetreuung

Bild

seit 04/2018

TAT Technik Arbeit Transfer gGmbH

Laufende Pflege und technische Betreuung der Website der TAT Technik Arbeit Transfer gGmbH, Rheine, nach Relaunch und Umstellung auf ein responsives Webdesign

Tags:
#TAT #Web Design #Webentwicklung #Bootstrap #Webbetreuung

Bild

08/2016

Der Schäms-Scheuß-Virus

Satz und Layout zu Karl-Ulrich Burgdorfs Buchveröffentlichung "Der Schäms-Scheuss-Virus und andere unwahrscheinliche Geschichten" in der Westfälischen Reihe inklusive der Betreuung der technischen Schnittstelle zum Verlag

Tags:
#Publishing #Satz & Layout

Bild

seit 12/2015

UMO – Das Umweltmobil

Übernahme, Neugestaltung, laufende Pflege und technische Betreuung der Website zum Projekt "UMO – Das Umweltmobil" im Auftrag der GAT Gesellschaft für angepasste Technologien e.V.

Tags:
#TAT #Web Design #Webentwicklung #Bootstrap #Webbetreuung

Bild

2015-2017

TAT Tagungs- und Gästehaus

Weiterentwicklung und Optimierung der Webpräsenz für das TAT Tagungs- und Gäste­haus ein­schließ­lich der Betreu­ung der Hotel­management­software sowie der angeschlos­senen Buchungs­portale

Tags:
#TAT #Web Design #Foundation5 #Hotelmanagementsoftware #Buchungsportale

Bild

2015-2018

PROKOM 4.0

Wissenschaftliche Mitarbeit an dem vom Bundesforschungsministerium im Rahmen des Forschungsprogramms "Arbeiten – Lernen – Kompetenzen entwicklen. Innovationsfähigkeit in einer modernen Arbeitswelt" geförderten Verbundvorhaben "Kompetenzmanagement für die Facharbeit in der High-Tech-Industrie (PROKOM 4.0)

Tags:
#TAT #Wissenschaftliche Mitarbeit #Betriebliches Kompetenzmanagement #Unternehmensverbünde #KMU #Digitalisierung

Bild

2014

Boost Your Team Performance!

Eintägiger Projektmanagement-Workshop für das PMI Chapter Frankfurt gemeinsam mit Dr. Thomas Becker zu den Themen Visuelle Projektplanung und -überwachung, Kommunikation in virtuellen Teams, Interaktives Workshop-Design in Projekten und Action Learning

Tags:
#Schulungen #Workshops #Projektmanagement #Wordpress

Bild

seit 01/2014

KARL-ULRICH-BURGDORF.DE

Gestaltung und Programmierung, laufende Pflege und technische Betreuung der Website von Karl-Ulrich Burgdorf, Autor und Übersetzer von Science Fiction & Phantastik aus Münster

Tags:
#Web Design #Webentwicklung #Webbetreuung

Bild

2013

INQA-Projekt ERGA

Firmenberatungen und Potenzialanalysen zum Thema "Steigerung der Firmen- und Arbeit­geber­attrak­tivität durch strategische Online-PR und Soziale Netzwerke" für das Projekt Energie-Ressource Gute Arbeit (ERGA) im Rahmen der Initiative Neue Qualität der Arbeit (INQA)

Tags:
#TAT #Firmenberatungen #Schulungen #Workshops #Online-PR

Bild

2012-2016

CLIMATE-PARTNERSHIP.EU

Gestaltung, Programmierung und laufende Betreuung der Projekt­website für das EU-Projekts "KlimaPartnerschaft – Städtepartner übernehmen Klimaverantwortung" im Auftrag der TAT International GmbH, Rheine

Tags:
#TAT #Web Design #Webentwicklung #Webbetreuung

Bild

2011-2019

GAT-EV.DE

Gestaltung, Programmierung und laufende Betreuung der Website der GAT Gesellschaft für angepasste Technologien e.V.

Tags:
#TAT #Web Design #Webentwicklung #Webbetreuung

Bild

2011

Akademische Arbeits­gemeinschaft

Coaching und Projektsupport beim Relaunch eines Online-Portals für die Akademische Arbeits­gemeinschaft Verlag, Mannheim

Tags:
#Wolters Kluwer #Coaching #Projektsupport

Bild

2010

Wolters Kluwer

Support bei der Datenmigration und bei der Reprogrammierung der Webseiten im Zuge einer System-Umstellung von Online-Plattformen für die Wolters Kluwer Deutschland GmbH, Köln

Tags:
#Wolters Kluwer #Projektsupport

Bild

2009-2012

XENOS-Projekt InbeL

Konzipierung, Organisation und Durchführung des Trainingsmoduls "Internetnutzung für betriebliche Lernbegleiter" in Zusammenarbeit mit dem Dialog Bildungswerk, Greven sowie Erstellung und laufende Pflege der Projektwebsite

Tags:
#Training #Internetnutzung #Lernbegleiter #Web Design #Webentwicklung

Bild

Launch 2009

SEHEREIGNISSE.DE

Foto-Website zur Präsentation eigener Fotoarbeiten, grafischer Arbeiten und Web Art Experimente

Tags:
#Fotografie #Web Art #Web Design #Webentwicklung

Bild

2009-2010

Wolters Kluwer

Projekt­moni­toring, Dienst­leister­steue­rung und Schitt­stellen­management beim Relaunch eines juris­tischen Online-News­dienstes für die Wolters Kluwer Deutsch­land GmbH, Köln

Bild

2007-2008

Wolters Kluwer

Interface Conceptioning und Design zur Entwick­lung eines web­basier­ten Anfor­derungs­tools für Primär­content für die Wolters Kluwer Deutschland GmbH, Köln

Bild

ab 2006

Wolters Kluwer

Gestaltung, Realisierung und laufende Pflege von Bereichs- und Themenwebsites für die Verwendung im Intranet der Wolters Kluwer Deutschland GmbH, Köln

Bild

2006-2007

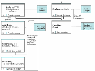
Zentrale Entscheidungsredaktion

Aufbau einer Zentralredaktion für Gerichtsentscheidungen im Auftrag der Wolters Kluwer Deutschland GmbH, Köln

Tags:
Wolters Kluwer #Auftragsprojekt #Verlagswesen #Wolters Kluwer #Interimsmanagement #Projektmanagement #Projektkoordination #Webbasierte Projektpräsentation

Bild

2005

Lexis Nexis

Entwicklung MS Access basierter User Interfaces zur Workflow-Optimierung für unternehmensinterne Projekte für die Lexis Nexis Deutschland GmbH, Münster

Tags:
#Lexis Nexis

Bild

2004

MOVINGMOVIES.DE

Gestaltung und Programmierung des Webauftritts der moving movies Prause-Mönke KG, Münster

Bild

2004

ISGHA 2004

Fotoreport und Online-Dokumentation des letzten Veranstaltungs­tages einer Messe für nigerianische Produkte und Dienstleistungen in der Halle Münsterland in Münster (Westf.)

Tags:
#Messe #Fotoreport #Foto-Dokumentation

Bild

2003-2007

Münster – Globale Stadt

Webpräsentation und -dokumen­tation der Projektreihe "Münster – Globale Stadt" von Die Linse – Verein zur Förde­rung kommu­naler Film­arbeit e.V.

Tags:
#CINEMA Münster #Web Design #Webentwicklung #Webbasierte Projektpräsentation

Bild

2003-2005

Digitalisierungsprojekte BGH / BVerwG

Kommunikations- und Projekt­dienst­leistungen bei Projekten zur Digitali­sierung der Entscheidungs­samm­lungen des Bundes­gerichts­hofs in Karls­ruhe und des Bundes­verwaltungs­gerichts in Leipzig im Auftrag der Lexis Nexis Deutsch­land GmbH, Münster

Tags:
#Lexis Nexis #Digitalisierung #Projektleitung #Projektmanagement #Projektkoordination #Webbasierte Projektpräsentation

Bild

ab 2003

EU-MAIL.INFO

Entwicklung und laufende Pflege der Website für das Comenius 2.1-Projekt EU-Mail für das Forum Eltern und Schule, Dortmund. Die Website wurde 2021 vom Netz genommen.

Tags:
#Web Design #Webentwicklung #Webbetreuung #Bildung #Weiterbildung #Lehrerfortbildung

Bild

ab 2003

RUETHER-GUSS.DE

Gestaltung und Programmierung des Webauftritts der Rüther Metalltechnik GmbH & Co. KG, Menden

Tags:
#Web Design #Webentwicklung #Webbetreuung

Bild

2002-2010

LOCO MOSQUITO

Webdesign, technische Betreuung und laufende Pflege der Website des freien Theater-Ensembles Loco Mosquito, Münster

Tags:
#Web Design #Webentwicklung #Webbetreuung

Bild

2002

KEYNET

Webdesign, technische Betreuung und laufende Pflege der Website des Beraternetzwerks keynet

Tags:
#Web Design #Webentwicklung #Webbetreuung #Beraternetzwerk

Bild

2002

Initiative Grenzgänge

Webentwicklung und laufende Pflege der Website der Initiative Grenzgänge

Tags:
#Web Design #Webentwicklung #Webbetreuung

Bild

ab 2001

DIALOG e. V.

Betreuung und laufende Pflege der Website des Dialog e. V., Greven

Tags:
#Web Design #Webentwicklung #Webbetreuung #Bildungsberatung #Weiterbildung #Erwachsenenbildung

Bild

2000-2010

CINEMA MÜNSTER

Entwicklung und laufende Betreuung der gemeinsamen Website von CINEMA & DIE KURBELKISTE und DIE LINSE – Verein zur Förderung kommunaler Filmarbeit, Münster (Westf.)

Tags:
#Web Design #Webentwicklung #Webbetreuung #Kino #Filömtheaterbetrieb #CINEMA Münster #Kurbelkiste #Die Linse

Bild

2000-2002

EUREGIO SOLAR NET

Webentwicklung und laufende Pflege der Website für das INTERREG II-Projekt "Euregio Solar Net" für das TAT Rheine

Tags:
#TAT #Web Design #Webentwicklung #Webbetreuung #Nachhaltige Entwicklung #Regenerative Energien

Bild

2000

"fragile | mit sicherheit | im zeichen der burg"

Im Jahr 2000 erstellte Foto-Dokumentation und Web-Präsentation für das internationalen Kunstprojekt "fragile | mit sicherheit | im zeichen der burg"

Tags:
#TAT #Kunstprojekt #Foto-Dokumentation

Bild

1999-2001

QUATRO-Projekt ReLa

Projektleitung und wissenschaftliche Mitarbeit im Projekt "ReLa – Beteiligungsorientierte Reorganisation des Lagerwesens", gefördert aus Mitteln des NRW-Landesprogramms QUATRO

Tags:
#TAT #Projektleitung #Wissenschaftliche Mitarbeit #Förderprojekt #KMU #Lagerwesen #Beratung #Qualifizierung #Firmenworkshops

Bild

1998-2000

ADAPT-Projekt TexNet

Teilnahme an dem Beratungs- und Qualifizierungs­projekt "TexNet – Reorga­nisa­tion und Quali­fizie­rung zum Zweck der informa­tionellen Vernet­zung der textilen Kette" im Rahmen der Förder­initiative ADAPT der Europäischen Union

Tags:
#TAT #Wissenschaftliche Mitarbeit #Förderprojekt #Research #Beratung #Qualifizierung #Firmenworkshops #Textil- und Bekleidungsindustrie #Onlinedokumentation #Online-PR

Bild

1998-2000

ADAPT-Projekt VITE

Teilnahme am internationalen Transferprojekt "VITE – Vocational Development and Reorganisation by Using Information Technology in the European Textile Sector" im Rahmen der Förderinitiative ADAPT der Europäischen Union

Tags:
#TAT #Wissenschaftliche Mitarbeit #Förderprojekt #Europäische Union #Transfer #Erfahrungsaustausch #Textil- und Bekleidungsindustrie #Webentwicklung #Web Design

Bild

1996-1998

QUATRO-Projekt QualiTex

Wissenschaftliche Mitarbeit im Projekt "QualiTex – Organisationsentwicklung und Qualifizierung in kleinen und mittleren Unternehmen der münsterländischen Textilwirtschaft", gefördert aus Mitteln des NRW-Landesprogramms QUATRO

Tags:
#TAT #Wissenschaftliche Mitarbeit #Förderprojekt #Textil- und Bekleidungsindustrie #Textilwirtschaft #Marktforschung #Empirische Analysen